幼儿园公开课
领域课件
课件教案
其他资源
家长会
故事绘本
素材文档
登录
注册
搜索
当前位置:
首页
幼儿园公开课
社会公开课
正文
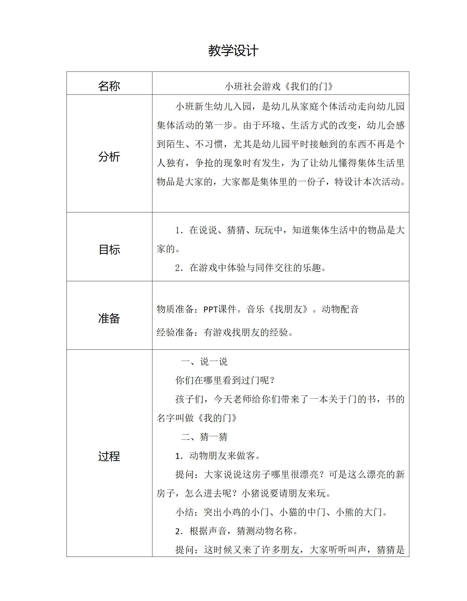
小班社会公开课《我们的门》课堂实录+教案+PPT课件+音乐
优质
幼师王老师
社会公开课
资源下载
下载价格
3.8
金币
VIP免费
升级VIP
立即购买
移动端支付请到电脑端登录支付购买
阅读全文
上一篇
小班社会公开课《孤独的小熊》教学视频+教案+PPT课件+反思+音乐
下一篇
中班社会公开课《不一样的我》课堂实录+教案+PPT课件+反思+打印图
评论
0
取消
提交
升级VIP
全屏浏览
返回顶部
显示验证码
没有账号?
注册
忘记密码?
显示验证码
已有账号?
登录
评论0